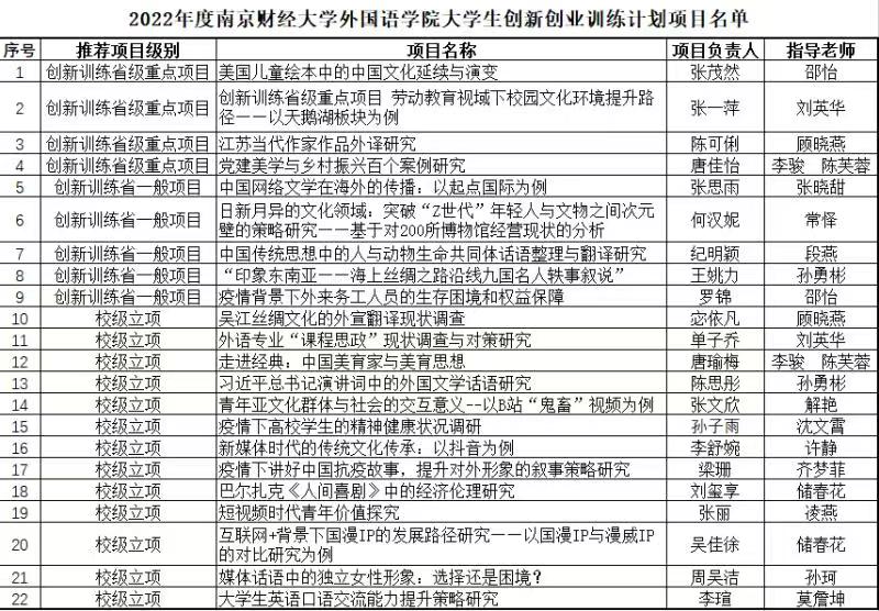
根据《省教育厅办公室关于做好2022年大学生创新创业训练计划项目申报工作的通知》(苏教办高函〔2022〕5号)和《关于组织申报2022年度肉视频 大学生创新创业训练计划项目的通知》(南财教字〔2022〕16号)文件要求,经学院初评推荐、学校组织专家评审、校内公示,经学院初评推荐、学校组织专家评审,共立项326项,其中推荐省级大学生创新训练计划重点项目60项、创业实践重点项目1项、创业训练重点项目5项、创新训练计划一般项目70项,立项校级项目190项(见附件)。期中肉视频 获推荐省级大学生创新训练计划重点项目4项、创新训练计划一般项目5项、校级项目13项(见附件)。
肉视频 非常重视大学生创新创业教育,积极组织动员学生申报大学生创新创业训练计划项目。孙勇彬院长亲自主抓申报工作,组织学院优秀教师担任项目指导老师,邀请校内外专家参与项目评审。学院召开专场大学生创新创业计划项目推进会,副院长邵怡向学生详细介绍大学生创新创业计划申报书填写注意事项。最终,全院学生踊跃参与,申报22项创新训练项目,获省级立项9项,创历史新高。

www.18rousp.com All Rights Reserved
版权所有 肉视频-18+-肉視頻,您的私人AV影院 肉视频 肉视频 制作、维护
中国南京市亚东新城区文苑路3号 (邮编:210023) 咨询电话:025-86718375
南财外院公众号二维码