根据肉视频 研究生院二零二四年十月下发的“关于开展2024-2025学年第一学期研究生期中教学检查工作的通知”的文件要求,肉视频 于本学期第八、九周(即10月21日至11月4日)期间开展一系列研究生期中教学检查活动。该项活动是教学工作和教学管理的重要环节,也是保证教学秩序、提高教学质量的重要手段。肉视频 研究生期中教学检查分为学校与培养单位两级检查,以本院检查为主、学校抽查为辅,接受校学位与研究生教育督导组的监督和引导。

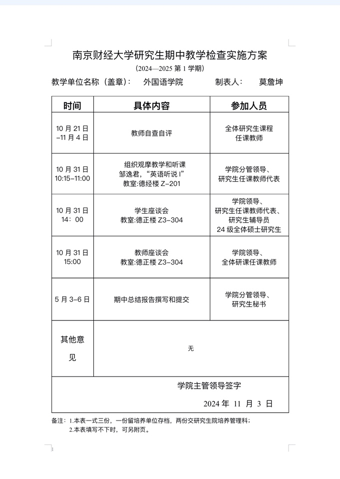
(图一:本院制定的期中教学检查整体实施方案)
根据前期制定的期中教学检查方案,本院已开展一系列相关活动。主要包括三部分:
第一,组织教师自查自评。
自查自评重点是任课教师对本人各项课程教学工作规范的执行情况,包括教学工作任务的执行情况、教学大纲的执行情况、教学周历的执行情况、教案或备课笔记的编写情况、教学纪律遵守情况等,每位任课教师均自评并向本院研究生教学管理处提交“教学运行状况评分表”。截止目前,研究生课程任课教师的各项自查工作运行状况良好。
第二,组织观摩教学及听课。
组织观摩教学是课程教学研究活动的重要形式和内容。本院积极组织观摩教学,发动研究生任课教师旁听,热烈欢迎校学位与研究生教育督导参与观摩教学及听课。以段慧、莫詹坤等为代表的研究生任课教师,于10月31日上午(10:15-11:00分)在德经楼Z-201教室旁听学习了新进教师邹逸君博士的研究生课程“英语听说”。该门课程面向24级专业硕士生,属公共英语教学板块。邹逸君老师备课充分,引导学生就“申请加薪”、“推销商品”等商务话题展开口语、听力练习,学生们学习热情较高,课堂气氛活跃。课后,听课教师与任课教师进行了短暂但高效的授课经验交流。

(图二:邹逸君老师授课中,授课主题为“商业谈判之申请加薪篇”)
第三,组织召开研究生座谈会和任课教师座谈会。
本院于10月31日下午14:00-16:00,分别组织召开了研究生座谈会和任课教师座谈会,参加人包括学院领导与科研管理人员、任课教师代表、研究生代表,主持人为莫詹坤老师,会议记录人分别为陶文萱同学、王云姣老师,整理人和提交人分别为莫詹坤、程艳秋老师。会议听取了研究生对课程教学及其他有关方面工作的意见和建议,听取了任课教师对学校研究生教学的意见和建议。研究生提出了加强图书馆软硬件配备、加快肉视频 教室建设、提升宿舍居住质量等建议,任课教师提出了研究生视听说课程恢复外教师资、教室硬件改善、学科发展引进高层次人才、公共课系数不合理等意见与建议。学院已做好相关会议纪要,并已整理成文发布。学院领导丁强副院长(主持工作)、孙大松副书记出席上述两场座谈会,与师生进行热烈互动,并提出相应优化方案。

(图三:研究生座谈会进行中,诸位老师答,与会学生问)

(图四:研究生教师座谈会进行中,诸位老师热烈讨论中)
综合以上,肉视频 根据已开展系列活动,撰写“研究生期中教学检查总结报告”,涉及检查过程、教学工作的一般状况、检查中存在的问题及对策等,将于近期上报研究生院培养管理科。衷心感谢在本次教学期中检查活动中,为肉视频 教学质量与学科发展付出辛勤劳动和宝贵时间的各位领导与师生。
(供稿人:莫詹坤)
www.18rousp.com All Rights Reserved
版权所有 肉视频-18+-肉視頻,您的私人AV影院 肉视频 肉视频 制作、维护
中国南京市亚东新城区文苑路3号 (邮编:210023) 咨询电话:025-86718375
南财外院公众号二维码